TLS User Agent Hooks¶
In addition to the HTTP oriented hooks, a plugin can add hooks (by calling TSHttpHookAdd())
to trigger code during the TLS handshake with the user agent. This TLS handshake occurs well
before the HTTP transaction is available, so a separate state machine is required to track the
TLS hooks.
TLS Hooks¶
In all cases, the hook callback has the following signature.
The edata parameter is a TSVConn object.
The following actions are valid from these callbacks.
Fetch the SSL object associated with the connection -
TSVConnSslConnectionGet()Set a connection to blind tunnel -
TSVConnTunnel()Re-enable the ssl connection -
TSVConnReenable()Find SSL context by name -
TSSslContextFindByName()Find SSL context by address -
TSSslContextFindByAddr()Determine whether the TSVConn is really representing a SSL connection -
TSVConnIsSsl()
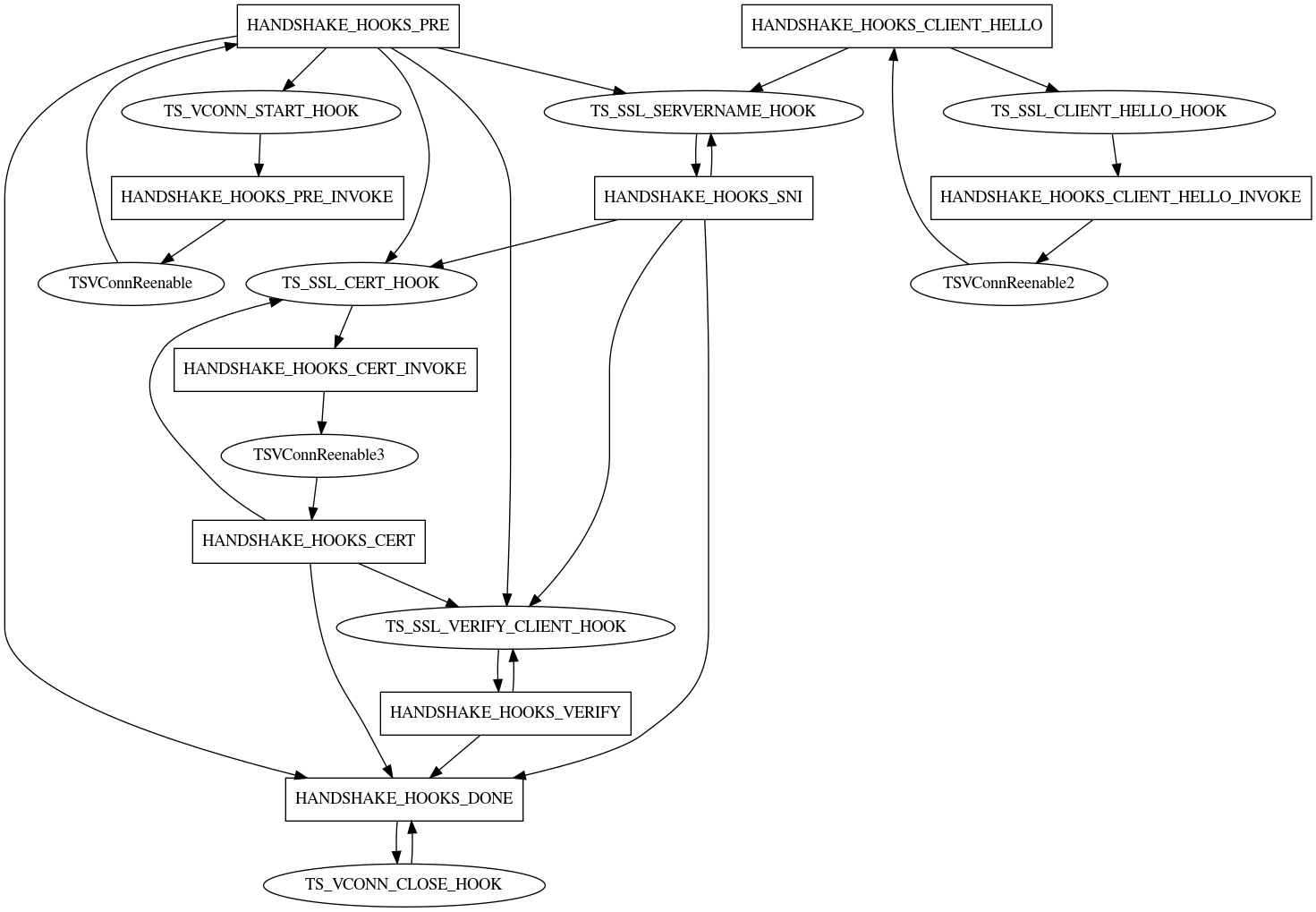
TS_VCONN_START_HOOK¶
This hook is invoked after the client has connected to ATS and before the SSL handshake is started, i.e., before any bytes have been read from the client. The data for the callback is a TSVConn instance which represents the client connection. There is no HTTP transaction as no headers have been read.
In theory this hook could apply and be useful for non-SSL connections as well, but at this point this hook is only called in the SSL sequence.
The TLS handshake processing will not proceed until TSVConnReenable() is called either
from within the hook callback or from another piece of code.
TS_VCONN_CLOSE_HOOK¶
This hook is invoked after the SSL handshake is done and when the IO is closing. The TSVConnArgs should be cleaned up here. A callback at this point must re-enable.
This hook will not be invoked until all HTTP session and transaction hooks have completed.
TS_SSL_CLIENT_HELLO_HOOK¶
This hook is called when the client hello arrived for the TLS handshake. If called it will always be called after TS_VCONN_START_HOOK. The plugin callback can execute code to examine client hello information.
TLS handshake processing will pause until the hook callback executes TSVConnReenable().
TS_SSL_SERVERNAME_HOOK¶
This hook is called if the client provides SNI information in the SSL handshake. If called it will always be called after TS_VCONN_START_HOOK.
The Traffic Server core first evaluates the settings in the ssl_multicert.config file based on the server name. Then the core SNI callback executes the plugin registered SNI callback code. The plugin callback can access the servername by calling the OpenSSL function SSL_get_servername().
Processing will continue regardless of whether the hook callback executes
TSVConnReenable() since the OpenSSL implementation does not allow for pausing processing
during the OpenSSL servername callback.
TS_SSL_CERT_HOOK¶
This hook is called as the server certificate is selected for the TLS handshake. The plugin callback can execute code to create or select the certificate that should be used for the TLS handshake. This will override the default Traffic Server certificate selection.
If you are running with OpenSSL 1.0.2 or later, you can control whether the TLS handshake processing
will continue after the certificate hook callback execute by calling TSVConnReenable() or
not. The TLS handshake processing will not proceed until TSVConnReenable() is called.
It may be useful to delay the TLS handshake processing if other resources must be consulted to select or create a certificate.
TS_SSL_VERIFY_CLIENT_HOOK¶
This hook is called when a client connects to Traffic Server and presents a client certificate in the case of
a mutual TLS handshake. The callback can use the TSVConn argument and fetch the TSSslVerifyCTX
object using the TSVConnSslVerifyCTXGet() method and fetch the peer's certificates to make
any additional checks.
Processing will continue regardless of whether the hook callback executes
TSVConnReenable() since the OpenSSL implementation does not allow for pausing processing
during the certificate verify callback. The plugin can use the TSVConnReenableEx()
function to pass in the TS_EVENT_ERROR and stop the TLS handshake.
TS_SSL_VERIFY_SERVER_HOOK¶
This hook is called when a Traffic Server connects to an origin and the origin presents a
certificate. The callback can use the TSVConn argument and fetch the TSSslVerifyCTX object using
the TSVConnSslVerifyCTXGet() method and fetch the peer's certificates to make any
additional checks.
Processing will continue regardless of whether the hook callback executes
TSVConnReenable() since the OpenSSL implementation does not allow for pausing processing
during the certificate verify callback. The plugin can use the TSVConnReenableEx()
function to pass in the TS_EVENT_ERROR and
TS_VCONN_OUTBOUND_START_HOOK¶
This hook is invoked after ATS has connected to the upstream server and before the SSL handshake has started. This gives the plugin the option of overriding the default SSL connection options on the SSL object.
In theory this hook could apply and be useful for non-SSL connections as well, but at this point this hook is only called in the SSL sequence.
The TLS handshake processing will not proceed until TSVConnReenable() is called either
from within the hook callback or from another piece of code.
TS_VCONN_OUTBOUND_CLOSE_HOOK¶
This hook is invoked after the SSL handshake is done and right before the outbound connection closes. A callback at this point must re-enable.
TLS Inbound Hook State Diagram¶

TLS Outbound Hook State Diagram¶
